Cricket Afmetingen
C0389
Laatst gewijzigd op: 14 april 2025
Op deze pagina
Alleen verplichte onderdelen
Speelveld situering
Richtlijn
Regel waarvan men gemotiveerd mag afwijken.
Verenigingen hebben een cricketveld waar uitsluitend cricket op gespeeld wordt.
Aanbeveling
Datgene wat wordt aanbevolen omdat doorgaans mag worden aangenomen dat de uitwerking ervan gunstig is.
Als een cricketveld in de nabijheid van water ligt, moet een vereniging voorzieningen treffen.
Voorschrift
Regel die men moet volgen.
De pitch ligt in het midden van het cricketveld en wordt in noord-zuid richting aangelegd.
Speelveld afmetingen
Voorschrift
Regel die men moet volgen.
Elk voor competitiedoeleinden te gebruiken veld dient naar beide square leg boundaries minimaal 50.000 mm breed te zijn (gerekend vanuit het centrum van de pitch) en kent dus een minimale afmeting van 100.000 mm in de breedte. Deze maatvoering is van toepassing op velden die na 1 januari 2024 zijn aangelegd.
Voorschrift
Regel die men moet volgen.
Elk voor competitiedoeleinden te gebruiken veld dient in de lengterichting van de pitch minimaal 100.000 mm (50.000 mm vanaf het centrum van de pitch) lang te zijn van boundary tot boundary. Om het spel echter goed tot zijn recht te laten komen verdient het de voorkeur de afstand van boundary tot boundary tenminste 105.000 mm te laten zijn. Deze maatvoering is van toepassing op velden die na 1 januari 2024 zijn aangelegd.
Voorschrift
Regel die men moet volgen.
Bij een cricketveld in de jeugdcategorie U9 is de afstand vanaf het centrum van de pitch naar de square leg boundary minimaal 25.000 mm en is de minimale afmeting in de breedte van boundary tot boundary 50.000 mm.
Voorschrift
Regel die men moet volgen.
Bij een cricketveld in de jeugdcategorie U9 is de afstand vanaf het centrum van de pitch naar de square leg boundary minimaal 25.000 mm en is de minimale afmeting in de breedte van boundary tot boundary 50.000 mm.
Voorschrift
Regel die men moet volgen.
Bij een cricketveld in de jeugdcategorie U9 is de afstand vanaf het centrum van de pitch naar de boundary in de lengterichting van de pitch minimaal 30.000 mm en is de minimale afmeting in de lengte van boundary tot boundary 60.000 mm
Voorschrift
Regel die men moet volgen.
Bij een cricketveld in de jeugdcategorie U11 is de afstand vanaf het centrum van de pitch naar de square leg boundary minimaal 35.000 mm en is de minimale afmeting in de breedte van boundary tot boundary 70.000 mm.
Voorschrift
Regel die men moet volgen.
Bij een cricketveld in de jeugdcategorie U11 is de afstand vanaf het centrum van de pitch naar de boundary in de lengterichting van de pitch minimaal 40.000 mm en is de minimale afmeting in de lengte van boundary tot boundary 80.000 mm.
Voorschrift
Regel die men moet volgen.
Bij een cricketveld in de jeugdcategorie U13 is de afstand vanaf het centrum van de pitch naar de square leg boundary minimaal 40.000 mm en is de minimale afmeting in de breedte van boundary tot boundary 80.000 mm.
Voorschrift
Regel die men moet volgen.
Bij een cricketveld in de jeugdcategorie U13 is de afstand vanaf het centrum van de pitch naar de boundary in de lengterichting van de pitch minimaal 45.000 mm en is de minimale afmeting in de lengte van boundary tot boundary 90.000 mm.
Voorschrift
Regel die men moet volgen.
Bij een cricketveld in de jeugdcategorie U15 is de afstand vanaf het centrum van de pitch naar de square leg boundary minimaal 50.000 mm en is de minimale afmeting in de breedte van boundary tot boundary 100.000 mm.
Voorschrift
Regel die men moet volgen.
Bij een cricketveld in de jeugdcategorie U15 is de afstand vanaf het centrum van de pitch naar de boundary in de lengterichting van de pitch minimaal 50.000 mm en is de minimale afmeting in de lengte van boundary tot boundary 100.000 mm.
Voorschrift
Regel die men moet volgen.
Bij een cricketveld in de jeugdcategorie U17 is de afstand vanaf het centrum van de pitch naar de square leg boundary minimaal 50.000 mm en is de minimale afmeting in de breedte van boundary tot boundary 100.000 mm.
Voorschrift
Regel die men moet volgen.
Bij een cricketveld in de jeugdcategorie U17 is de afstand vanaf het centrum van de pitch naar de boundary in de lengterichting van de pitch minimaal 50.000 mm en is de minimale afmeting in de lengte van boundary tot boundary 100.000 mm.
Voorschrift
Regel die men moet volgen.
De grasmat is maximaal 10 mm hoog.
Pitch
Pitch afmetingen

Voorschrift
Regel die men moet volgen.
De pitch is bij seniorenwedstrijden 20.120 mm lang.
Voorschrift
Regel die men moet volgen.
De pitch is in de jeugdcategorie U9 15.000 mm lang.
Voorschrift
Regel die men moet volgen.
De pitch is in de jeugdcategorie U11 17.000 mm lang.
Voorschrift
Regel die men moet volgen.
De pitch is in de jeugdcategorie U13 19.000 mm lang.
Voorschrift
Regel die men moet volgen.
De pitch is in de jeugdcategorie U15 20.120 mm lang.
Voorschrift
Regel die men moet volgen.
De pitch is in de jeugdcategorie U17 20.120 mm lang.
Voorschrift
Regel die men moet volgen.
De hoogte van de pitch is minimaal gelijk aan het maaiveld.
Voorschrift
Regel die men moet volgen.
De pitch is vrij van vegetatie.
Richtlijn
Regel waarvan men gemotiveerd mag afwijken.
Een pitch bestaat bij voorkeur uit natuurgras.
Kunstgrasmat
Voorschrift
Regel die men moet volgen.
Een kunstgrasmat is 2.740 mm breed en 30.000 mm lang.
Voorschrift
Regel die men moet volgen.
Een kunstgrasmat heeft op de plaats waar de stumps worden geplaatst een uitsparing. De ondergrond dient hier uit klei te bestaan.
Voorschrift
Regel die men moet volgen.
Voor de aanleg van een cricketpitch met een kunstgrasmat wordt een cunet gegraven van ca. 400 mm diep (afhankelijk van de ondergrond), 30.000 mm lang en 2.740 mm breed.
Boundary
Voorschrift
Regel die men moet volgen.
De boundary heeft rondom het volledige veld een uitloopstrook van minimaal 1.500 mm. Die strook moet volledig vrij zijn van obstakels.
Voorschrift
Regel die men moet volgen.
De boundary wordt aangegeven met een doorgetrokken kalklijn in combinatie met vlaggetjes. De boundary mag ook begrensd worden met een boundary-touw of -koord.
Voorschrift
Regel die men moet volgen.
Het speelveld is egaal. Scherpe overgangen zijn niet toegestaan.
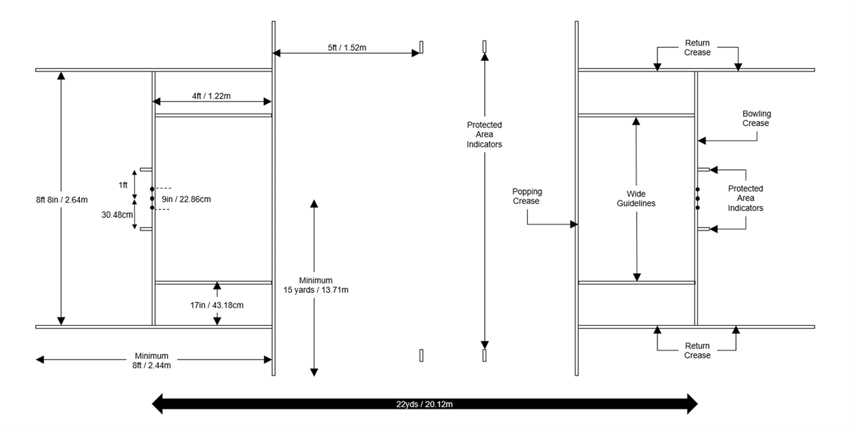
Bowling crease
Voorschrift
Regel die men moet volgen.
The bowling crease markeert het einde van de pitch en is 2.640 mm lang.
Voorschrift
Regel die men moet volgen.
De afstand tussen beide bowling creases is 20.120 mm.
Popping crease
Voorschrift
Regel die men moet volgen.
De popping crease ligt vóór en evenwijdig aan de bowling crease.
Voorschrift
Regel die men moet volgen.
De popping crease ligt 1.220 mm van de bowling crease.
Voorschrift
Regel die men moet volgen.
De popping crease, gemeten vanaf het midden van de denkbeeldige lijn tussen de stumps, wordt over en minimale lengte van 1.830 mm gemarkeerd en wordt beschouwd als onbeperkt in lengte.
Voorschrift
Regel die men moet volgen.
De afstand tussen beide popping creases is 17.680 mm.
Return creases
Voorschrift
Regel die men moet volgen.
De return creases liggen loodrecht op de popping crease.
Voorschrift
Regel die men moet volgen.
De return creases liggen een afstand van 1.320 mm aan weerszijden van de denkbeeldige lijn tussen de twee middelste stumps.
Voorschrift
Regel die men moet volgen.
De afstand tussen de twee return creases is 2.640 mm.
Voorschrift
Regel die men moet volgen.
De return crease, gemeten vanaf de popping crease, wordt over een minimale lengte van 2.440 mm gemarkeerd in de richting van de bowling crease en wordt beschouwd als onbeperkt in lengte.
Wide guidelines
De wide guidelines liggen evenwijdig en aan de binnenzijde van de return crease. De afstand tussen de wide guideline en de return crease is 413,8 mm
Protected area indicators
De eerste markeringen van de protected area indicators liggen evenwijdig aan de return crease en worden gemarkeerd vanaf de bowling crease richting boundary. De indicators liggen aan weerszijden van de denkbeeldige lijn tussen de twee middelste stumps op een afstand van 304,8 mm en zijn ongeveer 100 mm lang.
De tweede markeringen van de protected area indicators liggen evenwijdig aan de popping crease op een afstand van 153 mm van de popping crease in de richting van het andere wicket en zijn ongeveer 100 mm lang. De markeringen wordt net buiten de pitch aangebracht.
Belijning
The bowling crease, popping crease, the return crease en de protected area indicators worden gemarkeerd door witte lijnen.
Voorschrift
Regel die men moet volgen.
De wide guidelines zijn zwart of blauw.
